简历的存在意义
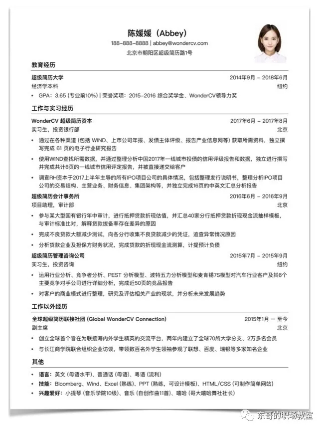
先给大家看一个简历

一般人看到这个简历会觉得,“哇,这个人好厉害啊,好牛逼啊”
但是在专业的HR看来,这是一份极其不合格的简历,写这份简历的人连基本的简历思维都没有。这份简历有什么问题呢?
表面上看起来牛逼,但是没有在简历中体现自己能做什么
简历,最早是从西方社会传过来的,简历的背后是一整套商业社会的思维、语言、逻辑技巧。而能够写好一份简历,说明你具有商业社会的基本能力,这种人稍加培养,就可以直接为企业所用。
所以,学习简历不只是套个模板,而应该掌握背后的话术、逻辑思维。
亲身经历
我大学临近毕业的时候,身边同学陆续拿到offer,我却遇到了三大困境:
1.二本普通院校,公司没有竞争力,连招聘会来的企业都没有几个,大部分还都是来招卖保险的。坐落在四线城市,消息不灵通,错过了招聘的黄金时期;
2.简历一无可写,网投了很多公司,没有收到一个回复,根本不知道怎么包装自己;
3.职业目标不明确,不知道自己想干嘛。
所以,作为一个刚毕业就失业的人,心理特别灰暗。
简历写法
我花了很多时间,很多精力,接触到百度、阿里大公司的HR,最后总结了一套邪道简历写法,帮助我周围许多转行、同学拿到offer,亲测有效。
注意:仅供临近毕业、没出路的老员工使用,大一、大二同学请抓紧时间,好好学习专业知识。
▍一、选择正确的简历模板,这是前提。
下面是一些错误模板:


图一:华而不实,空白太多。
图二:应聘音乐老师,重要的是体现自己能力,比赛奖项,而不是其他的活动经历。
很多人在网上看到这样的模板,觉得很美观,自己用了心里沾沾自喜,觉得领先了同龄人,其实这些简历统统都是不及格的。
正确的模板是怎么样的呢?

1.工作实习经历占页面大部分空间。
2.保持简洁的同时,多塞一些东西来展现自己能力
▍二、学会简历包装话术
许多人在大学有发传单,销售的经历,但是一般人最多就写一句我在大学里做过销售,甚至有些人都不好意思把这个经历写在简历中。
但是经过包装后,效果完全不一样
销售的例子:

发传单做问卷的例子:

包装简历三条原则:
学会用数字,对工作成绩进行描述和包装
运用STAR 原则,STAR 原则即:Situation (情况),Task (任务),Action (行为) 和 Result (结果)。
把个人的成绩与团队的成果捆绑在一起
比如:作为外联部部长,需要筹到社团经费,在 3 个月时间内,带领一个5人团队,通过联系员工等方法 (略去 30 字),将社团获取的赞助金额从在2014年A万提高到B万,增长达50%。
注意:这里并不是教大家去撒谎,而是要学会包装自己,许多人能进大公司,其实都是简历包装起来的。
▍三、分析JB(招聘要求),做事件经历关联。
宝洁的招聘要求:

我给大家分析一下:
1、2、4点招聘要求都是做策划,负责线上、线下相关的活动
这个时候,我们就需要了解策划到底是干嘛的?
通过互联网查询,我们知道

简单的来说,
市场策划就是想很多点子,做活动,通过渠道来投放广告。
这个时候怎么做相关事件关联呢?
对于每一个老员工,基本在大学里都做过宣传,做过活动吧
这时候就用得上了,
将活动包装一下,采用话术三原则,忘了的话返回去重新看一遍
负责XX活动的推广与宣传的策划工作,XX内制订计划,XX开了多少会,XX老师和同学都很满意;
负责XX活动的正常运营与人员对接,......;
进行XX活动的文案撰写与海报设计,.......;
你就严格按照JD的要求来写,来套,总会有一家公司会要你的。
前提是你打算花多少时间来分析JD,做相关事件关联。
如果你真的连发传单的经历都没有怎么办?
找到身边有相关经历的同学,仔细询问社团平时活动和职责职能,这个不难吧,最多你请吃个饭呗。
当然这些方法只能适用于非技术岗位的工作,一旦与技术岗位相关的,基本都需要笔试,没有真正的实力,肯定是会被淘汰的。一旦发现你简历造假,对个人的名声影响不太好。
只要你多用点心,掌握职场的思考方法,话术包装,你一定可以的。
最后说两句
简历写不好、没内容可写,恰恰反应的是你思维的问题。
现在的痛苦就当作是大学时候不努力欠的债,一定要还的,现在比别人多受的苦,只是利息罢了。